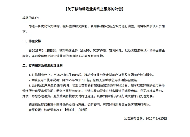
中国移动近日发布公告,宣布将于2025年9月15日起全面终止“移动畅连”业务,涵盖 APP、PC 客户端、官方网站及各应用市场,届时所有相关功能与服务支持将停止。

公告指出,自停服日起,业务将不再接受新用户订购或在网用户续订。体验版用户届时无法继续使用,而会员版用户若套餐有效期超过停服日期,可选择继续使用至到期;若不愿继续使用,则可通过移动爱家在线客服申请退费,相关款项将按原支付路径返还,到账时间以银行或支付平台处理为准。
中国移动感谢用户长期以来的支持,并提醒如有疑问可在移动爱家 APP 的“我的—客服”入口进行咨询。该公告发布日期为2025年8月15日。

