中国的数字娱乐产业正以前所未有的速度扩张至全球市场。据36氪研究院《2023-2024年中国企业出海发展研究报告》显示,超过半数的中国企业(55%)正通过国际化战略寻求市场扩张和增长机会,以服务更广泛的全球客户。这一趋势反映了中国企业在全球经济中日益增长的影响力。我们可以进一步地从《2024泛娱乐出海白皮书》中看到数字娱乐产业的创新发展,特别是结合社交媒体、人工智能、游戏以及短剧等元素的新兴领域,显示出中国数字娱乐内容创造者的创新能力和国际市场的接受度。企业不仅仅是单纯的市场扩张,而是更深层次的文化交流和技术融合,这一切预示着中国数字娱乐产业在全球范围内的广泛出海和蓬勃增长,具有强大活力和广阔前景。

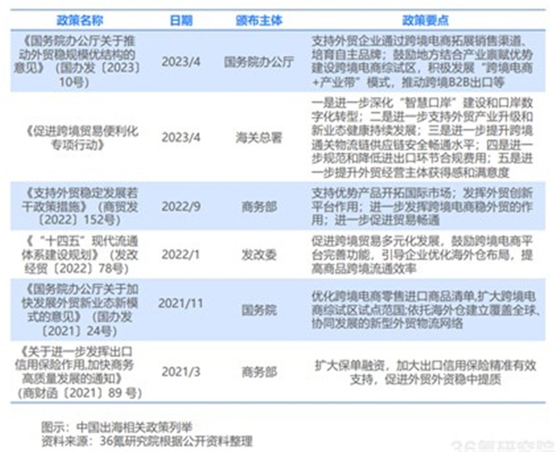
《2023-2024年中国企业出海发展研究报告》中列举中国出海相关政策
在数字娱乐领域,中国企业在全球市场的竞争力日益显著。以ChinaJoy为代表的数字娱乐展会不仅是游戏爱好者的聚集地,更是业界专业人士交流的桥梁,在促进中国企业国际化进程中扮演了不可或缺的角色,已成为企业展示创新、探索合作机会、理解不同市场需求的重要平台,既是展示最新产业发展趋势的窗口,也是企业间建立联系、探索合作的重要场所。随着中国企业在全球市场的持续增长,这些展会将继续为中国数字娱乐产业的出海之路提供强有力的支持。在全球化浪潮中,中国企业正面临着产品本地化和营销策略本土化的挑战。而2024 ChinaJoy BTOB商务洽谈馆提供了理想的环境,让企业能够克服沟通障碍,更好地适应和满足国际市场的多样化需求。通过良好的平台,企业不仅能提升产品质量和服务水平,还能在北美、欧洲、东南亚以及中东等不同的出海市场中找到增长的机会。


2024年第二十一届ChinaJoy将于7月26日至7月29日在上海新国际博览中心举办。展会主办方将继续强化展会以游戏为核心的定位,进一步升级展会各项功能,并通过一系列的举措吸引更多游戏核心用户参观展会。2024 ChinaJoy全新展会口号为:初心“游”在,精彩无限!作为2024 ChinaJoy 展会的重要组成部分,ChinaJoy BTOB 商务洽谈馆旨在持续推进全球业界企业间的商务交流与合作,进一步彰显ChinaJoy国际化、专业性、权威性的特点,是开展数字娱乐内容版权交易、产品进出口、跨领域(综艺、电影、文学等)IP合作等业务的重要商务对接平台,将在7月26日至7月28日于上海新国际博览中心W4/W5馆举办。


自 2023 年底正式启动招商以来,海内外业界企业为提升品牌知名度和商业形象,积极踊跃报名参展 2024 ChinaJoy BTOB 商务洽谈馆,展商阵容群星璀璨,不断提升商务洽谈馆影响力。目前譬如Snap、Xsolla、Yandex、VK、KOREA PAVILION(KOCCA)、APPsFlyer、Adjust、Unity、Tamatem Games、Coda Payments、亚马逊云科技、Checkout、Liftoff、UniPin、RazerGold、Paymentwall、Mistplay、BigaBid、Omega Media、Collectcent、Big Tree、Dlocal、MTC GAME、kochava、Ebanx、RevX、Appnext、Digital Turbine、Moloco、Prodege、PayerMax、TransPerfect、Remerge等众多海外知名企业纷纷跻身2024 ChinaJoy BTOB商务洽谈馆展商名单,涵盖游戏、科技、翻译、移动广告、支付服务、数字营销、社交网络、海外买量、应用数据分析、增长加速平台等多个业务领域,充分体现了ChinaJoy BTOB商务洽谈馆的国际影响力和专业性,促进了海内外企业间的商务洽谈和技术交流,加深了全球数字娱乐产业的相互理解与合作。ChinaJoy BTOB商务洽谈馆正成为连接中国与世界数字娱乐市场的重要桥梁!


作为世界数字娱乐领域闻名遐迩的专业展览及现场商务洽谈活动,ChinaJoy BTOB商务洽谈馆综合实力强、参展企业全、展览面积大、接待观众多,是开展中国游戏产业专业版权交易、版权合作、联合开发、联合运营等业务的重要商务平台,具备功能完善的在线商务服务系统,辅助参展企业和商贸观众进行线上、线下商贸互动,堪称中国企业吸收国际先进技术、选择全球优质合作伙伴、开拓海外市场的首选商务平台。本届ChinaJoy展会主办方不断开拓创新,通过与国际行业协会组织开展深度合作,加大专业观众邀请力度,积极组织海外贸易观众前往展会现场洽谈,进一步提升 BTOB 展馆的商贸功能及商业化氛围,推动国际化产业交流合作;此外主办方还将联合媒体和企业通过组织主题演讲、商务社交、经验分享,在 BTOB 展馆开展一系列针对游戏产品及运营的分享活动,强化对于参展企业和专业观众的多元化服务,为海内外业界参展企业带来更丰富、多元、立体的品牌推广解决方案,实现产品推广、品牌曝光、在线销售、互动营销效果最大化,确保广大参展企业的参展效果和营销价值!


值此盛事,相信群英荟萃的 2024 年 ChinaJoy BTOB 商务洽谈馆届时如火如荼,必将绽放出别样精彩!主办方在此温馨提示:2024 ChinaJoy BTOB 商务洽谈馆目前剩余展位已所剩无几,诚邀广大有意向但尚未报名的海内外业界企业在这最后的黄金时段内抓紧报名,机不可失,欲购从速!
ChinaJoy 证件购买

请扫描二维码购买
2024 ChinaJoy BTOB 专业观众证
同期会议听课证
2024 年 6 月 30 日前购买有优惠
ChinaJoy 参展赞助
参展赞助合作
武先生:13910527667
刘女士:15810836246
朱女士:13811516015
张女士:18810420832
刘先生:18610552880
杨女士:15321612022
戚先生:15801155131
weber.qi@howellexpo.net
媒体宣发合作
国内媒体
朱女士:sumi_zhu@howellexpo.net
国际媒体
李女士:leah_li@howellexpo.net